近些年来,随着数据中心行业的蓬勃发展,数据中心的安全问题也越来越受人重视,蓄电池也慢慢的成为了大家关注的一个焦点。解决电池使用中的问题,需要从系统的角度去看它,才会对电池的使用、对供电的安全保障有更大的帮助。
图1是一个机房的系统模型。发生停电故障时,蓄电池起到应急供电的作用。数据机房中可能90%以上的电池都很少在生命周期内碰到一次故障停电,但是电池必须时刻处于正常状况,否则停电时电池无法放电,后果将会非常严重。所以电池保持在一个健康可用的状态,才能保证数据中心的供电安全。

调查显示65%的受访者认为UPS电池故障是导致数据中心宕机的首要原因;2016年设备故障导致数据中心宕机的原因中,UPS系统故障占比最大,占到了25%;而在UPS故障原因中,铅酸蓄电池是导致故障主要原因,概率高达50%。
蓄电池的故障原因其实可以分为三种:第一是质量问题,比如漏液及微短路。一般来说,UPS的接地系统应符合IEC60346标准关于低压接地系统的规定。这就意味着对于大部分UPS来说,电池组的中心线和电池架都是接地的。所以当电池组中有电池出现漏液,并且漏出的电解液流到电池架时,电池组间就会形成短路从而引发事故。而如果电池组中如果出现微短路电池,当电池放电时,微短路电池的电压会迅速下降,从而导致备电时间不足。
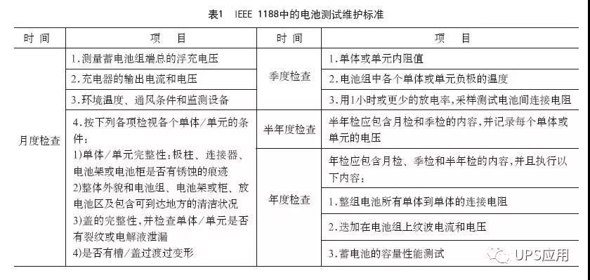
第二个问题使用维护的问题,表1为国际电池测试维护标准。

虽然维护规范里的项目不多,但是由于数据机房里的蓄电池的数量庞大,少的也有上百节,多的甚至可以达到上千节。所以这些项目光靠人去执行,总是不可能保证100%可靠的。另外还有电池的充电,不同的电池厂家对电池的充电电压要求可能不尽相同,如果按照统一的标准进行设置,就会导致电池欠充电或者过充电,长时间的欠充电和过充电都会导致电池寿命提前终止。
最后一个问题是电池的老化问题,表2为蓄电池的充放电原理。
从表2可以看出,在电池的整个生命周期都存在着副反应,这些副反应是导致电池老化的根本原因。

综上所述,仅依靠传统的维护手段,很难保持电池的高可用性。有没有更好的维护手段?其实电池管理系统(BMS)是一个很好的解决方案。但要想通过BMS提高电池的可用性,不仅要第一时间了解蓄电池的实际性能数据,还要求能够对蓄电池的运行状态进行实时监控,及时发现故障隐患并发出告警,指引维护人员正确的应对处理,避免不必要的事故发生;同时能够准确的对蓄电池的健康状况(SOH=剩余容量/额定容量)进行评估,获得蓄电池更换和梯次利用的有效依据。既降低使用电池的系统风险,又避免不必要的资源浪费。
通过BMS提高电池的可用性,其关键在于:
1对每节蓄电池关键特征信息的准确采集
1
漏液情况监测
严密监测电池母线与地之间的绝缘阻抗变化,对电池漏液进行判断,并生成告警提示用户解决,避免火灾的发生;
2
连接条状态监测
严密监测电池接线端子处的温度和接触内阻的变化,对两方面数据进行综合分析,对连接条松动状况进行判断,并生成告警提示用户解决,预防火灾的发生;
3
微短路故障监测
严密监测电池的开路电压,判断电池是否出现了微短路故障,并生成告警提示用户解决,避免电池出现备电不足。
2对电池信息数据的准确分析与判断
1
SOC、SOH的精确测算
通过对采集数据的分析和归纳,采用了神经网络算法,从而得到更加准确的SOC、SOH,有效地指导电池的运维工作;
2
电源充电管理参数自诊断
通过蓄电池组电压和环境温度的自诊断,分析电源的均充、浮充和温补参数设置是否正确,如果错误,产生告警提醒运维人员;
3
电源的容量管理
通过放电电流与设置负载电流的比较,可以判断电源的供电容量是否正常,如果错误,产生告警提醒运维人员。
3直观呈现数据结果并提供针对性的维护动作指引
1
智能化充电控制
通过对电池充电的智能化控制,在满容量情况下,能够断开充电回路,从而避免电池过充电,以减少电池板栅腐蚀和失水等副反应,进一步延缓电池自身的老化,从本质上使电池处于最优的健康状态,使其在整个生命周期中充分发挥原有的性能,从而保证系统的安全运行;
2
高温保护
在高温情况下,系统能够断开充电回路,一方面大幅降低电池在高温下的老化速率,提高电池耐高温性能,另一方面防止电池出现热失控;
3
放电的无缝保障
智能化充电控制和高温保护措施所涉及的电池回路控制,仅限于充电回路,而对于放电回路来说,则需要始终保持导通,从而保障电池的无缝放电,能够以0ms的间隔切换到放电状态;
4
智能运维指引
电池管理系统拥有一个完善的专家库,针对电池的每一条告警,能够对相关的参数和状态进行综合分析,从而对故障原因进行步判断,并输出能够用于维护的指导和建议,使得运维工作能够有的放矢的进行。这样既能提高运维效率,同时也降低了维护工作所需的人力物力;
5
日常自动巡检
根据运维管理制度和流程,可以根据用户设置的规则,对蓄电池设备进行自动巡检,并生成巡检报告,提高巡检效率,降低人工巡检的错误率。
通过电池管理系统可以让运维人员了解告警发生的原因,通过专家系统,对故障进行分析并铁工运维指导,从而让维护变得更简单。电池管理系统应该做到让所有不懂电池的人,通过系统平台成为电池的维护专家。




