4月8日,国家发展和改革委员会发布《产业结构调整指导目录(2019年征求意见稿)》(以下简称《意见稿》)。据电池中国网了解,动力电池、氢能和充电设施建设等产业被纳入鼓励类产业;采用外化成工艺生产的铅酸蓄电池和产能规模较小的碳酸锂及氢氧化锂项目被列入限制类;含有重金属等污染物的汞电池、镉/砷含量超标的铅酸蓄电池被列入限期淘汰类。
电池中国网从国家发改委了解到,《意见稿》由鼓励类、限制类、淘汰类三个类别组成。鼓励类主要是推动高质量发展的技术、装备、产品、行业;限制类主要是工艺技术落后,不符合行业准入条件和有关规定,禁止新建扩建和需要督促改造的生产能力、工艺技术、装备及产品;淘汰类主要是不符合有关法律法规规定,不具备安全生产条件,严重浪费资源、污染环境,需要淘汰的落后工艺、技术、装备及产品。
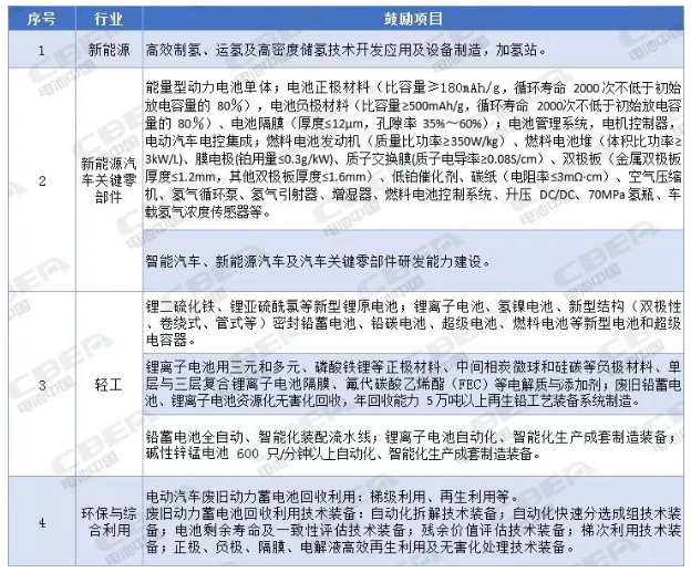
鼓励类产业

值得一提的是,这已经是今年以来国家部委第三次发文鼓励新能源汽车动力电池、氢燃料电池、新型电池、充电/加氢站及动力电池回收综合利用等产业发展。今年2月,商务部联合发改委共同发布了《鼓励外商投资产业目录(征求意见稿)》(以下简称“外商投资目录”),明确鼓励外资企业在中国进行优质动力电池、氢燃料电池及其相关项目的投资,意在推动我国动力电池及新能源汽车产业的高质量快速发展。外商投资目录除了首次鼓励外商参与投资“动力电池、燃料电池等”汽车关键零部件及关键技术研发外,还鼓励外商参与“氢燃料生产、储存、运输、液化,热管理系统及其关键零部件、电池冷却系统”等项目在中国的建设和产品技术研发。
今年3月,工信部、发改委等七部委联合发布《绿色产业指导目录(2019年版)》(以下简称《目录》)提出,将对新能源汽车、动力电池、氢燃料电池产业进行重点支持。七部委要求,各地方、各部门要以《目录》为基础,根据各自领域、区域发展重点,出台投资、价格、金融、税收等方面政策措施,推动绿色产业发展。
发展新能源汽车产业既是迎接汽车产业变革的重要举措,同时也是解决能源危机和打赢蓝天保卫战的重要途径。自2009年实施新能源汽车“十城千辆”以来,我国新能源汽车产业已由起步阶段跨入快速发展阶段,2018年我国新能源汽车产销均破百万辆大关。
3月26日,2019年新能源汽车财政补贴政策出台,退坡力度超过预期。有不少人担心,新能源汽车财政补贴在2020年年底全部退出后,我国新能源汽车产业发展将陷入停滞。对此,有不少企业向电池中国网表示,新能源汽车财政补贴2020年年底全部退出是既定政策,多数企业对此已有心理预期和准备,同时无论是新能源汽车企业还是动力电池企业,都在瞄准无补贴市场的真实比拼,专心研发符合完全市场化的产品。
另一方面,国家也在不断出台产业扶持政策,如“产业结构调整指导目录、绿色产业指导目录、鼓励外商投资产业目录”等诸多政策,扶持新能源汽车、动力电池等相关产业发展,做好新能源汽车财政补贴退出后政策支持的承接和延续性,避免因补贴退出导致新能源汽车产业大起大落。
同时,国家也在积极淘汰落后产能,发改委此次发布的《意见稿》,对生产工艺落后、资源浪费和污染严重的产业,明确了淘汰期限。电池中国网梳理发现,限制和淘汰类项目主要聚焦在传统铅酸蓄电池领域,尤其是产线较为落后、污染比较严重的传统电池。

其中,含汞电池,不包括含汞量低于2%的扣式锌氧化银电池以及含汞量低于2%的扣式锌空气电池,应于2021年1月1日前淘汰。有淘汰计划的条目,根据计划进行淘汰;未标淘汰期限或淘汰计划的条目为国家产业政策已明令淘汰或立即淘汰。
值得注意的是,对不属于鼓励类、限制类和淘汰类,且符合国家有关法律、法规和政策规定的产业,为允许类。允许类产业不列入目录。




