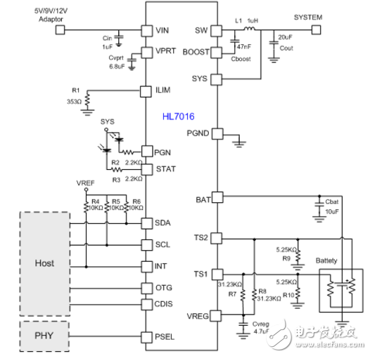
HL7016是国内首款12V高压输入全集成的开关模式充电器,实现了高输入电压和USBOTG升压模式及I2C接口可编程。芯片内置了电压、电流、温度等多项检测和保护功能,通过I2C接口实现电压和电流参数的设置和调整,保证了锂电池充电安全性。除此以外,芯片还内置电池激活功能,解决电池短路所致的系统死机现象。与传统的充电方式相比,采用HL7016将充电时间减少了一半以上。
HL7016同时集成USBOTG5V升压输出功能,使能后能够将电池电压升至5.0V输出,并提供高达2.1A的最大输出电流,非常适合智能手机,平板电脑和移动电源等产品的应用。
HL7016应用电路示意图





