燃料电池是将染料化学能直接转变为电能的电化学反应装置,热电联机效率可达95%以上,同时还具有无噪声、绿色环保、可靠性高、易于维护等优势,被认为是当代最具前景的新型发电技术。质子交换膜燃料电池(PEMFC)利用质子导电材料作为电解质,与普通燃料电池相比,其室温下启动速度快,无电解质流失,具有高的比功率与比能量,因而在分散型电站、可移动电源及特种航天等领域获得了广泛的应用。质子交换膜(PEM)作为燃料电池的核心材料,其性能的高低直接影响燃料电池的稳定性和耐久性。
一、质子交换膜的分类
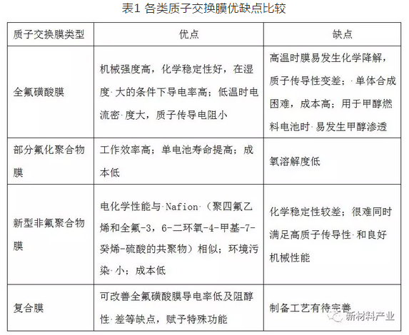
根据氟含量,可以将质子交换膜分为全氟质子交换膜、部分氟化聚合物质子交换膜、非氟聚合物质子交换膜、复合质子交换膜。其中,由于全氟磺酸树脂分子主链具有聚四氟乙烯(PTFE)结构,因而带来优秀的热稳定性、化学稳定性和较高的力学强度;聚合物膜寿命较长,同时由于分子支链上存在亲水性磺酸基团,具有优秀的离子传导特性。非氟质子膜要求比较苛刻的工作环境,否则将会很快被降解破坏,无法具备全氟磺酸离子膜的优异性能。这几类质子交换膜的优缺点如表1所示。

全氟质子交换膜最先实现产业化。全氟类质子交换膜包括普通全氟化质子交换膜、增强型全氟化质子交换膜、高温复合质子交换膜。普通全氟化质子交换膜的生产主要集中在美国、日本、加拿大和中国,主要品牌包括美国杜邦(Dupont)的Nafion系列膜、陶氏化学公司(Dow)的Dow膜和Xus-B204膜、3M全氟碳酸膜、日本旭化成株式会社Alciplex,日本旭硝子公司Flemion,日本氯工程公司C系列;加拿大Ballard公司BAM系列膜,比利时Solvay公司Solvay系列膜;中国山东东岳集团DF988、DF2801质子交换膜。主要公司与产品如表2所示。

20世纪80年代初,加拿大Ballard公司将全氟磺酸质子交换膜用于PEMFC并获得成功以来,全氟磺酸膜成为现代PEMFC唯一商业化的膜材料普通全氟化质子交换膜。增强型全氟化质子交换膜主要包括PTFE/全氟磺酸复合膜和玻璃纤维/全氟磺酸复合膜。高温型复合质子交换膜主要包括杂多酸/全氟磺酸复合膜和无机氧化物/全氟磺酸复合膜。全氟磺酸膜的分类详见表3所示。

1.全氟磺酸质子交换膜
全氟磺酸质子交换膜已经实现商业化,成为市场上重要的燃料电池隔膜材料。目前已经在市面销售的全氟磺酸PEM主要有美国Dupont公司的Nafion系列PEM(Nafion117、Nafion115、Nafion112等)、Dow公司的XUS-B204膜、比利时Solvay公司的Aquivion膜、日本旭化成Alciplex,旭硝子Flemion,氯工程C系列,加拿大Baliard公司BAM膜等。Fleminon膜、Aciplex膜和Nafion膜相似,都具有较长支链;XUS-B204膜的含氟侧链较短,电导率获得显著提升,但同时合成难度和成本也大幅提高,目前已经停产。Solvay公司解决了这一问题,他们通过引入更高含量的磺酸根集团来保持膜内水含量,其生产的短支链Aquivion膜的性能已经超过Nafion112膜。
目前市场应用最广的PEM是Dupont公司的Nafion膜。相比其他质子交换膜,Nafion膜具有较高的化学稳定性和较高的机械强度、在高湿度的工作环境下能保持高导电率。目前商业化的全氟磺酸PEM几乎都是以Nafion结构为基础。但膜材料对温度和含水量要求较高(在中高温度时质子传导性能下降严重),用于直接甲醇燃料电池中时,甲醇的渗透率较高,制备工艺难度较大。北京化工大学制备出Nafion纳米纤维膜,成导电率为Nafion膜的5~6倍,功提升了Nafion膜的性质。
2.部分氟化质子交换膜
美国通用电气公司(GE)在20世纪60年代就在宇宙飞船上应用了磺化聚苯乙烯质子膜的PEM燃料电池。为提高磺化聚苯乙烯质子PEM的性能,加拿大Ballard公司开发了BAM系列PEM。这是一种典型的部分氟化聚苯乙烯PEM。其热稳定性、化学稳定性及含水率都获得大幅提升,超过了Nafion117和Dow膜的性能。同时,其价格相较全氟型膜更低,在部分情况下已经能替代全氟磺酸膜。但由于聚苯乙烯类PEM分子量较小,机械强度不足,一定程度上限制了其广泛应用。
3.无氟质子交换膜
为了同时满足PEM在化学稳定性和机械强度双方面的要求,无氟PEM一般利用主链上包含苯环结构的芳香族聚合物进行制备。磺化芳香聚合物主要包括磺化聚芳醚酮、磺化聚硫醚砜、磺化聚醚醚酮、磺化二氮杂萘聚醚砜酮、磺化聚酰亚胺、磺化聚苯并咪唑等。这种方式制备的PEM的吸水性和阻醇性明显高于Nafion膜。美国DAIS公司使用磺化嵌段型离子共聚物作为PEM原材料,研制出磺化苯乙烯-丁二烯/苯乙烯嵌段共聚物膜。将该PEM的磺化度控制在在50%~60%之间时,其电导率能达到Nafion膜的水平;当磺化度大于60%时,能同时获得较高的电化学性能与机械强度,实现二者的平衡;60℃下电池寿命达到2500h,室温寿命4000h,有望在低温燃料电池中应用。
二、质子交换膜的改性
1.复合质子交换膜
为了解决全氟磺酸质子交换膜原材料合成难度高、制备工艺复杂、成本高的问题,研究人员利用复合型膜材料开发新型质子膜。复合型质子交换膜主要包括机械增强型质子交换膜、高温质子交换膜及自增湿型质子交换膜。
(1)机械增强型质子交换膜
将质子导体与增强组分结合,实现机械增强型质子交换膜。其中,质子导体能形成连续的质子输运通道,提高质子的导电性能,如对Nafion膜的改性应用。机械增强组分则有效提高膜材料的机械强度,如对PTFE多孔膜的改性应用。通过对PTFE多孔膜改性获得的增强型复合PEM,其自身机械强度和稳定性获得增加同时,膜厚也得到了大幅降低。由于聚合物含量下降,生产成本也随之得到降低;改性操作对膜内水分含量与传递的改善还能进一步减小材料的电阻,提高燃料电池整体性能。美国Gore公司自主开发出Gore-Tex材料,结合全氟磺酸树脂,制出Gore-Select增强型PEM。该膜厚度25μm,脱水收缩率只有Nafion117膜的1/4;湿态强度明显优于Nafion117。虽然Gore-Select膜内离子聚合物含量有所下降,使得该膜室温下电导率较Nafion膜更低,但由于膜厚的降低使其获得比Nafion膜更低的电阻率。英国JohnsonMatthery公司,采用造纸工艺制备了自由分散的玻璃纤维基材,其直径在微米量级,长度达到毫米量级。再用Nafion溶液将该玻璃基材中的微孔进行填充,然后在烧结的PTFE模型上成膜,并进行层压,制出了新的增强型复合质子交换膜,该膜厚度约60mm。利用这种膜制出的染料电池与Nafion膜电池性能相近,但其氢气的渗透性稍高于Nafion膜。
(2)高温质子交换膜
一方面,在高温下,Nafion膜含水量会急剧下降而造成导电性大幅降低;另一方面,Nafion膜化学稳定性不够,化学降解的发生以及结构改变也造成膜的机械强度下降,因而限制了不能通过提高工作温度的方法来提高电极反应速度并克服催化剂中毒来提高膜的性质。因此,高温PEM的研究也成为了一个热点。
目前,高温质子交换膜的主要传输载体包括高沸点无机酸或杂多酸,如磷酸、硅钨酸、磷钨酸等。加拿大的EcolePolytechnique公司推出的NASTA系列杂多酸共混膜和NASTATH系列杂多酸共混膜,相比Nfion膜,质子导电率和吸水率均获得提高。利用其组装的燃料电池性能也优于Nafion膜制造的燃料电池。其中,NASTA系列杂多酸共混膜是将硅钨酸加入Nafion溶液,利用注膜法进行制备。NASTATH系列杂多酸共混膜则是利用硅钨酸、增塑剂液态噻吩和Nafion溶液三者混合制备。
(3)阻醇型质子交换膜
直接甲醇燃料电池具有低温启动速度高、绿色环保以及电池结构简单等优势,在移动电源领域具有非常大的应用潜力。但全氟磺酸质PEM阻醇性能较差,无法制备直接甲醇燃料电池。目前通常利用对Nafion膜进行改性来提高膜材料的阻醇性。天津大学利用具有质子导电性的Nafion、聚苯乙烯磺酸溶液和具有高阻醇性的的聚偏氟乙烯共混制备出了PVDF-PSSA和PVDF-Nafion两种共混PEM。和Nafion117膜相比,这2种膜的阻醇性具备明显优势。在Nafion质量分数为25%时,PVDF-Nafion膜的电导率下降100倍,但甲醇透过率降低了接近1000倍。
(4)自增湿型质子交换膜
PEM为了保持良好的质子传导能力,需要保持充足的水份。利用自增湿型PEM制造的燃料电池具有更简单的结构,同时由于自增湿型PEM的存在,水蒸气在电池反应过程中不会液化凝结。因此,自增湿型PEM也具有广泛的应用潜力。
目前自增湿型PEM主要有亲水性氧化物掺杂自增湿PEM和H2-O2自增湿复合PEM两种。
亲水性氧化物掺杂自增湿复合膜一般利用SiO2、二氧化钛(TiO2)等亲水性氧化物粒子对膜材料进行掺杂,由于这些亲水离子的存在,PEM可吸收电池反应过程中生成的水,进而保持质子膜的湿润。可通过亲水氧化物的含量、直径、晶体类型等因素调节成膜的增湿性质。Honamai等人结合将硅氧烷和聚合物电解质膜制出纳米硅氧烷骨架,显著提升了PEM的水分含量。他们进一步将分散的SiO2、TiO2颗粒引入到Nafion112膜中,也得到了较好的增湿效果。
H2-O2自增湿复合膜的工作原理是,在PEM中掺入商量Pt作为催化剂,让扩散至PEM内的氢气和氧气反应生成水。这种方式在实现PEM实时增湿的同时,还能阻止氢气(H2)在氧电极生成混合电位,因而提高电流效率,增加电池的安全性。但自增湿型质子膜也存在一定的缺陷。主要包括:由于无法对PEM内的Pt粒子进行固定,Pt粒子容易汇聚成团簇并形成导电通路;再者,这些无机粒子与Nafion不相容,在水分的浓度梯度环境下容易造成球形颗粒局部压力升高,导致复合PEM的机械性能降低,加剧膜内反应气体的扩散。
三、结语
质子交换膜是燃料电池的核心材料,质子交换膜性能的好坏将直接影响燃料电池产业化进程和获得大规模应用的关键因素之一。为了实现燃料电池的实用化与产业化,人们在PEM的制造工艺和材料改性方面已经进行了大量的研究。目前,进一步提高PEM的使用耐久性、寿命和工作性能仍然是PEM燃料电池产业化面临的主要任务。燃料电池PEM市场还是一个新兴市场,国内外均未形成较大的规模。在燃料电池巨大的市场需求推动下,PEM必将获得进一步发展。相信不久将会有更高性能、更低成本的PEM产品问世,大力推动燃料电池技术的发展及其产业化应用。




