2012年7月,国务院正式发布《节能与新能源汽车产业发展规划》,并提出到2020年纯电动车和插电式混动车生产能力达200万辆、累计产销量超500万辆的目标。据中汽协数据显示,2018年,新能源汽车产销分别完成127万辆和125.6万辆,比上年同期分别增长59.9%和61.7%。随着国家对新能源的大力推行,新能源汽车正在以燎原之势扩张开来,接踵而至的是新能源汽车核心零部件“动力电池”的回收问题。
动力电池的寿命一般在5-8年之间,面对新能源汽车的发展趋势,现下动力电池的回收正处于关键时间节点,关于新能源汽车的动力电池回收问题迫在眉睫,刻不容缓。

动力电池即动力蓄电池,多指用于汽车发动机起动的锂蓄电池。由于锂电池的稳定性和能量密度更高得到了更为广泛的应用,不过最大的缺点是成本过高。新能源汽车区别于燃油车的主要部分在于电池驱动系统,而电池部分构成了新能源车的主要成本,从新能源汽车的成本构成看,电池驱动系统占据了新能源汽车成本的30%-45%,而动力锂电池又占据电池驱动系统约75%-85%的成本,而电池降低成本的关键之处在于规模化和标准化的资源回收。
2017年10月,国家质检总局和国家标准化管理委员会共同拟定的《车用动力电池回收利用梯级利用要求》中指出,动力蓄电池作为电动汽车的关键部件之一,随着新能源车的发展得到了广泛的应用,在汽车产业化的推进过程中,电动汽车动力蓄电池的报废处理问题也日益显现,车用动力蓄电池中含有镍、钴、锰、锂等金属材料和电解液,一旦废弃,动力蓄电池将不能得到有效地回收处理,势必将造成严重的资源浪费和环境污染,因此,对废旧车用动力蓄电池材料分类回收,规范处理处置势在必行。
国家相关部门对动力电池的回收已经有了相应的布局,在政策规范中对动力电池回收进行了相关的指导。

据研究数据显示,2020年新能源汽车对动力电池的需求量将超过120Gwh,2022年将超过210Gwh。据中国汽车技术研究中心预测,到2020年,我国电动汽车动力电池累计报废量将达到12万-17万吨。2018年,废旧动力电池回收市场可达到50亿元规模,2020年至2023年,废旧动力电池回收市场规模将进一步增长至136-311亿元。动力电池回收正处于产业爆发期的前夜。
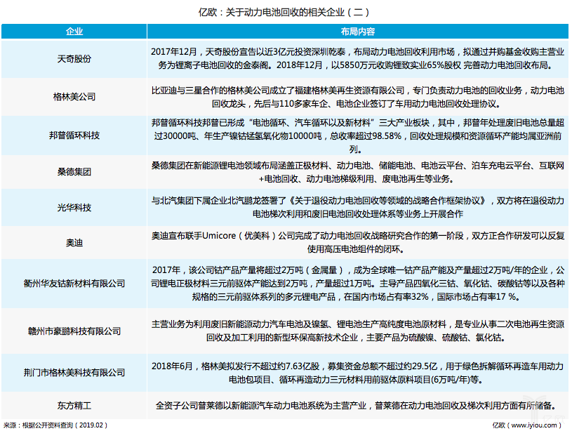
据亿欧汽车统计,在政府政策的号召下,很多企业正在逐渐步入电池回收的市场蓝海中。


目前关于废旧动力电池回收再利用主要有两种方式:一是再生利用:对废旧动力蓄电池进行拆解、破碎、分离、提纯、冶炼等处理,进行资源化利用的过程;二是梯次利用:将废旧动力蓄电池(或其中的蓄电池包/蓄电池模块/单体蓄电池)应用到其他领域的过程,可以一级利用也可以多级利用。

动力电池回收市场面临的三大挑战
一、回收体系建设不完善
由于从电池生产商、汽车生产商、报废汽车回收拆解企业与综合利用企业等未形成一条关于动力电池回收的产业链,对于废旧动力蓄电池缺少统一的回收标准和回收渠道,加上消费者对于动力电池的使用和回收标准并无更多的认知,导致动力电池回收面临断层,回收之路无法从头到尾循环打通,困难重重、道阻且长。
二、回收之路权责不分明
动力电池的回收并非靠一己之力,而是靠全产业链权责分明的通力合作。电池生产商将电池的型号、回收标准注明清楚交由汽车生产商组造电池驱动系统,此时的主机厂对电池回收需要承担着教育用户的职责,将动力电池的使用标准告知消费者,并培养其循环和回收使用的认知,再由第三方或是主机厂渠道商服务动力电池回收,将回收的电池进行再利用或是梯次使用。而梯次利用企业应回收梯次利用电池产品生产、检测、使用等过程中产生的废旧动力蓄电池,集中贮存并移交至再生利用企业。
三、动力电池回收市场尚不成熟
随着新能源汽车的推广,动力电池的回收使用却还未形成统一标准,动力电池的市场在产业链断层的情况下无法堆砌起一个成熟的蓝海市场,也导致了专注于动力电池回收的企业规模一直停滞不前,主机厂和渠道商需要联合专业的动力电池企业以国家回收标准承担起相应的责任。
若要形成动力电池的回收体系,势必要通过多种形式,合作共建、共用废旧动力蓄电池回收渠道,除了主机厂通过回购、以旧换新、给予补贴等措施,提高其移交废旧动力蓄电池的积极性之外,国家政策及地方政府需要施以政策标准、监管和补贴等手段来鼓励动力电池的回收,在全产业链的通力配合之下推动动力电池市场的崛起。




