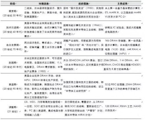
日本芯片发展路程
早期70年代的崛起

上世纪70世纪初,日本半导体产业整体落后美国十年以上。70世纪中期,日本本土半导体企业受到两件事的严重冲击。一件事是日本1975、1976年在美国压力下被迫开放其国内计算机和半导体市场;另一件事是IBM公司开发的被称为未来系统(FutureSystem,F/S)的新的高性能计算机中,采用了远超日本技术水平的一兆的动态随机存储器。1976-1979年在政府引导下,日本开始实施具有里程碑意义的,超大规模集成电路的共同组合技术创新行动项目(VLSI)。该项目由日本通产省牵头,以日立、三菱、富士通、东芝、日本电气五大公司为骨干,联合了日本通产省的电气技术实验室(EIL)、日本工业技术研究院电子综合研究所和计算机综合研究所,共投资了720亿日元,用于进行半导体产业核心共性技术的突破。
VLSI项目是日本“官产学”一体化的重要实践,将五家平时互相竞争的计算
机公司以及通产省所属的电子技术综合研究所的研究人才组织到一块进行研究工作,不仅集中了人才优势,而且促进了平时在技术上互不通气的计算机公司之间的相互交流、相互启发,推动了全国的半导体、集成电路技术水平的提高,为日本半导体企业的进一步发展提供平台,令日本在微电子领域上的技术水平与美国并驾齐驱。项目实施的四年内共取得了约1000多项专利,大幅度提升了成员企业的VLSI制作技术水平,日本公司借此抢占了VLSI芯片市场的先机。同时政府在政策方面也给予了大力支持。日本政府于1957年颁布《电子工业振兴临时措施法》,支持日本企业积极学习美国先进技术,发展本国的半导体产业。1971年、1978年分别颁布了《特定电子工业及特定机械工业振兴临时措施法》、《特定机械情报产业振兴临时措施法》,进一步巩固了以半导体为核心的日本信息产业的发展。

中期80年代的辉煌
日本半导体业的崛起以存储器为切入口,主要是DRAM(DynamicRandomAccessMemory,动态随机存取记忆体)。1963年日本电气公司(NEC)自美国Fairchild公司取得平面技术PlanarTechnology的授权。日本政府要求NEC将取得的技术和国内其他厂商分享。由此项技术的引进,日本的NEC、三菱、京都电气等开始进入半导体产业。日本半导体业的发展由此开始。到上世纪80年代,受益于日本汽车产业和全球大型计算机市场的快速发展,DRAM需求剧增。而日本当时在DRAM方面已经取得了技术领先,日本企业此时凭借其大规模生产技术,取得了成本和可靠性的优势,并通过低价促销的竞争战略,快速渗透美国市场,并在世界范围内迅速取代美国成为DRAM主要供应国。随着日本半导体的发展,世界市场快速洗牌,到1989年日本芯片在全球的市场占有率达53%,美国仅37%,欧洲占12%,韩国1%,其他地区1%。80年代,日本半导体行业在国际市场上占据了绝对的优势地位。截至1990年,日本半导体企业在全球前十中占据了六位,前二十中占据十二位,日本半导体达到鼎盛时期。

中后期90年代的衰落
进入上世纪九十年代,在美国掀起了以downsizing为核心的技术革命,以PC为代表的新型信息通信设备快速发展,但日本在该领域未有足够准备。同时日本在DRAM方面的技术优势也逐渐丧失,成本优势也被韩国、台湾等地取代。PC取代大型主机成为计算机市场上的主导产品,也成为DRAM的主要应用下游。不同于大型主机对DRAM质量和可靠性(可靠性保证25年)的高要求,PC对DRAM的主要诉求转变为低价。DRAM的技术门槛不高,韩国、台湾等地通过技术引进掌握了核心技术,并通过劳动力成本优势,很快取代日本成为了主要的供应商。1998年韩国取代日本,成为DRAM第一生产大国,全球DRAM产业中心从日本转移到韩国。
之后,韩国一面继续维持DRAM的生产大国地位,一面开发用于数字电视、移动电话等的SOC,双头并进;而台湾通过不断增加投资,建成了世界一流的硅代工公司——台积电和联电,开发了一种新的半导体制作模式,同时积极研发,在部分尖端技术上已经可以与日本齐头并进。该阶段,日本半导体产品品种较为单一,产品附加值低;同时未跟上世界技术潮流,日本半导体产业在该阶段受到重创。截止2000年,日本DRAM份额已跌至不足10%。

如今21世纪转型发展
Elpida外所有其他的日本半导体制造商均从通用DRAM领域中退出,将资源集中到了具有高附加值的系统集成芯片等领域。2000年NEC日立的DRAM部门合并,成立Elpida,东芝于2002年卖掉了设在美国的工厂,2003年Elpida合并了三菱电机的记忆体部门。但Elpida于2012年宣告破产,2013年被美光购并,标志着日本在DRAM的竞争中彻底被淘汰。日本重新开启了三个较大型的“产官学”项目——MIRAI、ASUKA和HALCA。三个项目都于2001年开启,以产业技术综合研究所的世界级超净室(SCR)作为研发室,“ASUKA”项目由NEC、日立、东芝等13家半导体厂家共同出资700亿日元,时间为2001-2005,主要研制电路线宽为65纳米的半导体制造。
“MIRAI”项目时间为2001~2007,由日本经产省投资300亿日元,由25家企业的研究所和20所大学的研究室共同研究,“HALCA”项目除进行实用化制造技术的研究外,还要进一步研究高速度、节省能源的技术。这三个项目从原理、基础技术、实用技术到量产技术上相互协调、相互补充。此外,日本政府还实施了SOC基础技术开发项目(ASPLA)等,进一步对之前的项目研究成果进行再开发。
作为全球最大的半导体材料生产国,2014年日本国内的半导体材料消费占22%,日本同时也是全球最主要的半导体材料输出国。大部分半导体材料出口到了亚太地区的其他国家。目前虽然半导体产业开始了第三次转移,逐步转移到以中国为主的更具备生产优势的地区。
虽然日本人历史上,对于我们国家进行了难以饶恕的罪行,但是日本的科技发展水平尤其是芯片的发展,是我们应该学习和借鉴的,面对新技术的钻研和开发,是我们现阶段科技公司应该共同去努力和建设的。
日本芯片发展对于我国的启示
第一、开展海外研发,合作开发
1980s时期,日本半导体厂商纷纷在国外建立研发基地,通过进行联合开发而与美国的大用户建立了良好的信任关系。但1990s年后期,随着行业景气度下降,日本半导体企业开始对国外的研发基地进行整合与撤销,一方面技术水平开始被新兴市场赶超,另一方面和美国大客户的信任关系也受到破坏,更加降低了日本半导体企业的国际市场份额。而日本半导体材料企业一直维持这海外研发、合作研发的优良传统,保持了技术上的领先性和这种信任关系,因此日本半导体材料企业迄今依然占领着国际市场较大的份额。
第二、顺应市场趋势,及时转型发展
日本半导体公司过去一直采用的IDM模式,但进入上世纪九十年代后,Fabless+Foundry模式更适应世界半导体产业的发展,而日本未及时从传统的IDM模式向轻型化进行转型。日本对于整个科技行业的反应速度还是很快的,当需要产业进行转型时,会果断的转型,这样的顺应时代潮流的经营模式,不会出现被出局、被淘汰的问题,对于整个行业是一种无形的推动力量。
第三、政府加大扶持,重视人才的培养
我国半导体材料行业在发展初期可以通过引进国外先进技术进行赶超,但从长远的发展来看,还是需要学习日本半导体企业的自主研发、自主生产的原则。以官方为主导,各企业与研究机构共同联合研究,攻关大型基础研究项目,开发关键技术,扩大具有自主知识产权的半导体材料产品的比例,为产业中企业的发展提供平台。各企业先合作开发好关键技术后,各企业再各自进行商业化。
在芯片等高科技领域,日本经过多年的投入、研发、技术、人才的积累,使其在这一产业上游有着很强的话语权,要想强大,是没有捷径可走的,我国也必须吸收先进的经验和理念,扎扎实实地做好每个环节地工作,才能真正把设备和材料水平搞上去,才可以摆脱大国的控制,真正地做到中国制造,madeinChina!




