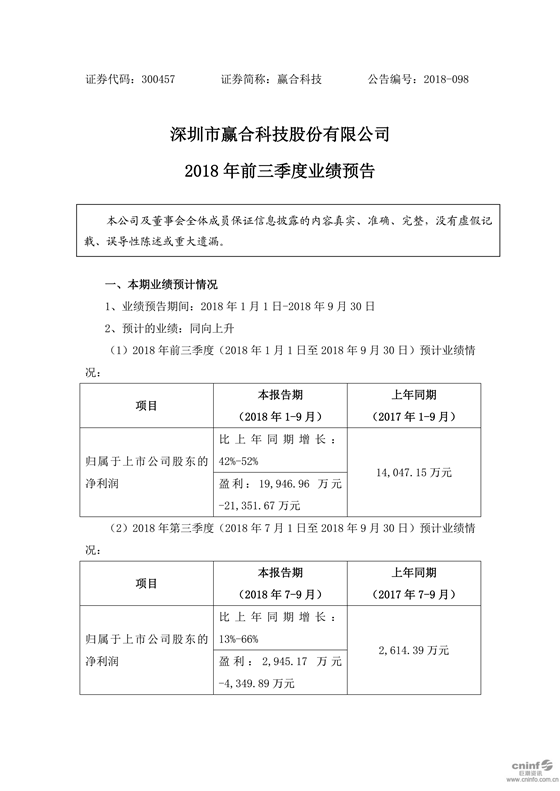
10月12日晚间,赢合科技发布业绩预告,公司预计前三季度实现归属于上市公司股东的净利润为1.99亿元-2.14亿元,同比增长42%-52%,其中第三季度预计净利润为2,945.17万元-4,349.89万元,同比增长13%~66%。
关于业绩增长原因,赢合科技表示,前三季度,公司持续加大市场开拓力度,积极拓展国内外大客户,目前已获得LG化学、宁德时代和比亚迪等国内外一线动力电池厂商部分订单,客户结构持续优化,公司营业收入同比稳步增长;此外,公司通过全价值链运营管控体系,不断加强经营管控,经营成本得到有效控制,经营效率同比稳步提升;再有,公司持续加大产品研发和技术创新,产品竞争力逐步提升,客户对公司的产品及整线模式认可度不断提高。
公开资料显示,赢合科技致力于锂电设备的研发、设计、制造、销售与服务,是行业内第一家推出锂电池智能生产线整线方案的提供商,目前已成功实施了20多条整线,其整线模式具备高品质、低能耗、交付快、爬坡快及直通率高等优势,已获得行业主流客户充分认可。此外,赢合科技整线交付模式的附加值也在提升,并成为支撑其盈利的主要原因之一。
公告原文如下:






