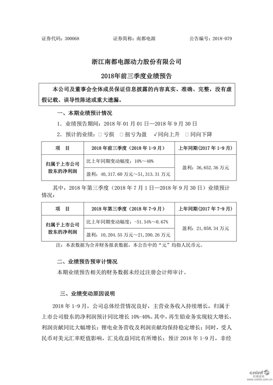
10月12日晚间,南都电源发布业绩预告,公司预计前三季度实现归属于上市公司股东的净利润为40,317.60万元-51,313.31万元,同比增长10%-40%,其中第三季度预计净利润为10,204.55万元-21,200.26万元,同比变动幅度为-51.54%~0.67%。
关于业绩增长原因,南都电源表示,前三季度公司总体经营情况良好,主营业务收入持续增长。其中,再生铅业务实现较大增长,利润贡献同比大幅增长;锂电业务营收及利润贡献均保持稳定增长;同时,受人民币对美元汇率贬值影响,汇兑收益同比有所增长。
公开资料显示,今年以来,南都电源在用户侧分布式储能、电网侧分布式储能、需求侧响应等方面均实现突破,在储能电站削峰填谷的基础上,更有效地开展后续电力增值服务,实现更大价值。截至目前,南都电源累计投运及在建储能项目容量超过1,000MWh,投运项目效率及收益基本达到预期。
公告原文如下:






