借乘新能源汽车之风,动力电池行业迎来巨大增长前景,宁德时代成为锂电行业的超级独角兽。在宁德时代迅猛发展的带动下,其上游供应商也搭上了风口的快车。
公开资料显示,2015-2017年,宁德时代动力电池系统销量分别为2.21GWh、6.81GWh和11.85GWh。其中2017年产销率92%,出货量全球第一。同时,宁德时代近期IPO拟募集资金131.2亿元,用于新建工厂提升产能。
业内人士普遍认为,动力电池行业逐渐进入强者恒强阶段,宁德时代作为全球动力电池龙头,预计未来仍将持续高速发长。而伴随宁德时代高速成长,其上游供应链未来的业绩增长确定性也较高。
根据招股说明书披露信息及公开信息显示,宁德时代的上游供应商除了科达利、格林美、先导智能、大族激光、璞泰来等A股上市公司之外,还有来自一些优质的新三板公司,包括振华新材、嘉元科技、杉杉能源、联赢激光、纳科诺尔等。
产能提升带动采购量大增,宁德时代几乎位列新三板供应商公司的前五大客户之列。据不完全统计,在新三板企业中,至少有14家(含已退市)公司近三年的主要客户中有宁德时代。而得益于宁德时代的青睐,其新三板供应商的营收也在迅速增厚。
事实上,动力电池一致性、稳定性的提升需要极强的产业链协同,对上游供应商的要求也极高,具有技术稀缺性及领先优势的供应商一旦进入动力电池企业供应链,容易形成深度绑定。
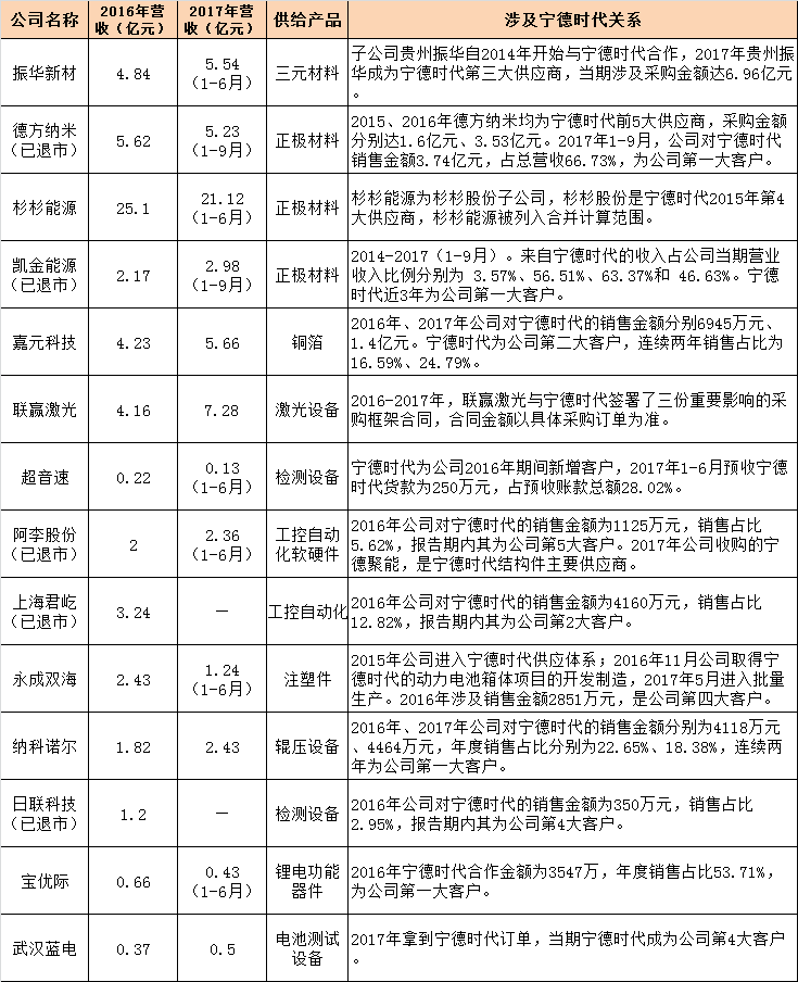
以下为宁德时代部分新三板供应商近两年的营收状况:

得益于宁德时代的快速发展与带动,上述新三板企业业绩增速迅猛,部分企业甚至在上半年/前三季度业绩就已经超过去年全年业绩,如:振华新材、凯金能源、阿李股份、武汉蓝电等。
此外,正如宁德时代所说,公司选择和新增的供应商均是在细分领域行业地位领先的企业。新三板供应商的发展状况也证实了这一说法。
如振华新材,其控股股东系中国振华,中国电子信息产业集团持有中国振华53.81%的股权,为振华新材实控人。背靠国家863成果转化基地,振华新材的研发团队大多拥有雄厚的技术背景。2014年-2017上半年,振华新材的研发投入分别为1414万元、1418万元、1574万元、1234万元,占营收比例的5.67%、3.17%、3.25%、2.23%。
如联赢激光,公司是国内专业从事精密激光焊接研发和生产的设备制造商,汇集了包括牛增强博士(从事激光焊接研究近二十年)在内的600余名国内外资深研究人员。截至目前,联赢激光已累计申请精密激光焊接机核心技术专利63件,其中发明已授权7件、实用新型专利已授权33件、外观专利9件、软件著作权已授权32件。
值得注意的是,虽然搭乘了宁德时代与新能源汽车产业发展之风,但囿于新三板市场融资规模偏少偏难,不少新三板企业上升发展速度受阻,部分优质新三板企业选择退市并走上了独立IPO或寻求兼并购的资本升级道路。
另外,基于宁德时代业务布局的变化以及降本提质的核心需求,其对于上游供应商存在一定调整概率。对于部分对宁德时代依赖度较高的新三板供应商而言,存在客户集中风险。




