《IEC 62619:2022含碱性或其他非酸性电解质的二次电池-用于工业应用的二次锂电池的安全要求》该标准于2022年5月24日正式发布了,是IEC标准体系中针对工业设备用电池制定的安全标准,属自愿性认证,该标准不仅适用于中国,而且适用于欧洲、澳洲、日本等国家。
一、标准主要应用范围包含
①固定用途:电子通讯(电话)、UPS、紧急电源装置、电力储备及类似用途的设备用二次锂电芯和锂电池组。
②动力用途:叉车、高尔夫球车、自动导引车(AGV)、铁路交通工具和海洋交通工具等(公路车辆除外)用二次锂电芯和锂电池组。
二、检测能力范围:出具IEC 62619测试报告
测试内容:产品结构设计、安全性测试、功能安全评估
三、产品安全测试要求:
外部短路、冲击、跌落、热滥用、过充、强制放电、内部短路、热蔓延等测试;
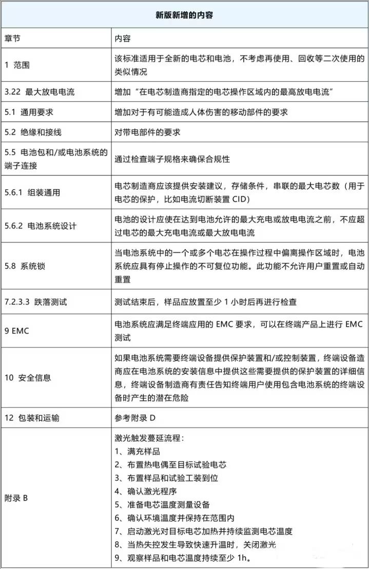
四、新版旧版对照变化
IEC 62619:2022相对于IEC 62619:2017版,新版详细的变更见下表。对于新版的变更需要制造商特别关注以下几点的变化,在前期设计和开发过程中需要着重考虑:
1. 新增运动部件要求;
2. 附加危险带电部件要求;
3. 附加电池系统设计要求;
4. 新增系统锁要求;
5. 新增EMC要求;
6. 附加激光触发蔓延流程。






