锂电池作为一种重要的能源载体,已经与我们的生活息息相关,重要性不言而喻。2022年,电动汽车出口增长了131.8%,光伏产品增长了67.8%,锂电池增长了86.7%。成为我国出口新增长点。那么锂电池货物海运有哪些规定和要求,运输中需要注意哪些呢?今天小编就来带大家了解下。
一、内置锂电池货物有哪些?
内置锂电池的货物有很多,包括手机、游戏机、笔记本电脑、蓝牙音箱、手电筒等我们日常使用的电子产品,也包括含有锂电池的车辆,如纯电动车或混合动力车等。

二、锂电池货物分类
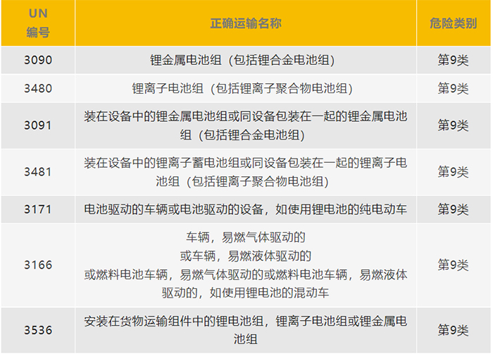
根据《国际海运危险货物规则》(39-18版)的分类,锂电池类货物属于9类杂项危险货物,主要包括了单独运输的锂电池、与设备一起运输的锂电池、含有锂电池的车辆和装在货运装置中的锂电池四大类。根据产品类型的不同,这四大类货物又细分为7个条目,具体如下:

温馨提示:不同条目对应不同的货物形式,大家在进行危险货物申报时一定要准确找到对应的条目哦~
三、锂电池货物运输规定
接下来,我们看一下锂电池类货物运输的要求:
1、锂电池需通过联合国《关于危险货物运输的建议书试验和标准手册》第38.3节的试验,持有相应的证明并提供试验简介。
2、电池和电池组须按要求配有安全排气、防止短路等装置,制造须有高质量管理方案保证。
3、装有锂电池(组)货物包件应满足《国际危规》第6章的构造与试验要求,取得检验合格证明,并张贴锂电池专属标记。
4、集装箱须按照有关国家标准进行装箱,集装箱四周须张贴第9类危险货物标牌。
5、货物所有人和承运人须按规定办理完成船载危险货物报告和申报手续后方可运输。
除了上述要求之外,《国际危规》还通过特殊规定SP188条款明确了部分锂电池类货物的豁免情形,符合条件的货物可以免除其他运输技术要求,一定程度上降低了运输成本。
温馨提示:如果不确定货物是否满足相关条件,可通过有资质的机构进行鉴定明确,以降低安全和污染风险。
四、锂电池货物包装要求

1、确保锂电池单独包装于完全封闭的内包装,如吸塑包装或者纸板以确保每个电池都能得到保护,要有坚固外包装,除非电池或电池安装在设备内或包装设备时,包件的总质量不得超过30kg。
2、包装覆盖可以避免发生短路或使电池接触到任何导电物质。
3、确保包装是可靠的,以符合过UN38.3测试要求;
4、锂电池安装在设备中运输的额外要求,设备应进行固定以防止在包装内移动,包装方式应防止在运输途中意外启动,外包装应能够防水,或通过使用内衬(如塑料袋)达到防水,除非设备本身的构造特点已经具备防水特性,锂电池避免搬运过程受到强烈振动。
5.包件上张贴正确的锂电池标签,货物运输组件显示9类危险货物标牌、标记。当包件被置于集合包件中,锂电池标记须清晰可见或者在集合包件外部张贴,且集合包件须标记“OVERPACK”字样,“OVERPACK”字体的高度须至少为12mm。
6、锂电池装载集装箱内须正确积载并进行加固,加固方式和加固强度应同时符合出口国和进口国的要求,例如美国境内联邦汽车运输安全管理局、美国运输部和《海上危险品运输规则》有相关规定。
五、锂电池货物如何申报
托运人按规定向主管机关申报相关材料,以证明该货物满足了按照质量管理体系进行制造、通过38.3小节相应测试要求、有适当防短路装置和措施、包装件能够承受1.2m跌落试验、包装件标有锂电池标记等要求。主要提供的材料有MSDS、包装检验合格证明、防短路措施说明、《试验和标准手册》第38.3节试验通过证明、货物装箱证明书、申报委托材料等。
注意:锂电池类货物在海运中已经引起多次事故,一定要按规范包装、装箱再交付运输,并按规定办理相关手续。海事部门发现未按规定运输锂电池类货物行为的,会依法严厉处罚哦,另外如果出口海关也会对包装的适用性、规范性现场查验,经查验合格,方可运输。




