前言:2018年开始我国动力电池报废量将呈现翻倍式增长,预计2020年报废量将达到28万吨。在报废量迅速攀升的带动下,动力电池回收市场空间将非常广阔,2020年市场空间可达107亿元,2024年将提升至245亿。随着相关政策的陆续出台,动力电池回收体系将加速完善,龙头公司有望迎来机遇。
一、市场市场迅速增长,带来大规模报废量
发展电动汽车是减轻大气污染的重要途径之一,已经上升为国家战略。从2009年开始推广至今,我国电动汽车已发展了8个多年头,在国家的大力支持下,近几年新能源汽车爆发式增长。根据中国汽车工业协会统计,2017年全国新能源汽车产量为79.4万辆,同比增长53.6%,持续保持高增长势头。
图表1:2014-2017年我国新能源汽车产量及其增速(单位:万辆,%)

电动汽车推广使用对动力电池有持续巨大的需求,动力电池的使用年限一般是5年左右,这意味着从2014年开始,我国动力电池将进入大规模的报废期。
图表2:2014-2017年我国动力电池报废量及其增速(单位:万吨,%)

随着大量储能及动力锂电池的退役和报废,其健康、环境、安全隐患的累积效应成倍放大,不容忽视,用来制造电池的镍、钴、锂等金属属于不可再生资源。废弃电池若不能有效回收处理,不仅对环境产生巨大污染和危害,也会造成资源浪费。
二、政策不断利好,回收正逐渐进入实操阶段
近年来,在国家政策的引导和推动下,我国新能源汽车产业发展迅速,随着新能源汽车逐渐进入报废期,车用动力电池的回收利用问题也会越来越突出。在这一背景下,政府高度重视动力电池回收利用的工作,已经出台多项相关政策来推动动力电池回收利用产业的发展。
从2016年2月,工信部发布《新能源汽车废旧动力蓄电池综合利用行业规范公告管理暂行办法》,强调推动废旧动力蓄电池综合利用水平;到2017年1月,国务院办公厅印发《生产者责任延伸制度推行方案》,实行生产者责任延伸制度,进一步完善了废旧动力电池回收体系;在到2018年1月,工信部、科技部、环境保护部、交通运输部、商务部、质检总局、能源局联合印发《新能源汽车动力蓄电池回收利用管理暂行办法》,更是鼓励多种主体参与废旧动力电池回收,合作共建、共用废旧动力蓄电池回收渠道。
图表3:2016-2018年我国动力电池回收相关政策分析

从2018年8月1日,由工业和信息化部等七部门联合制定的《新能源汽车动力蓄电池回收利用管理暂行办法》已经正式进入了实施阶段,目前深圳已经开展动力电池回收试点建设,上海等地也推出了回收补贴等政策。2018年7月,工信部印发《关于做好新能源汽车动力蓄电池回收利用试点工作的通知》,公布第一批动力电池试点企业名单,将在政策、资金、合作渠道等多方面提供扶持,从中央到地方的各类政策全面推进料将快速推动动力电池规范化回收的发展。这也说明了我国动力电池回收正逐渐进入实操阶段。
三、试点政策推进,企业动作频频
在市场方面,我国新能源汽车销量从14年开始放量,增长速度迅猛。都知道电动车电池的寿命长短不一,有的甚至更短。从2018年起,动力电池报废量将呈翻倍式增长,动力电池的退役潮渐渐来临。无论是从环保还是下游需求以及资源角度来看,我国车用动力电池回收利用将势在必行。在政策方面,2018年7月,工信部等七部门在关于做好新能源汽车动力蓄电池回收利用试点工作的通知中指出,要加大政策支持,引导金融机构及社会资本加大对动力蓄电池回收利用项目的支持力度。
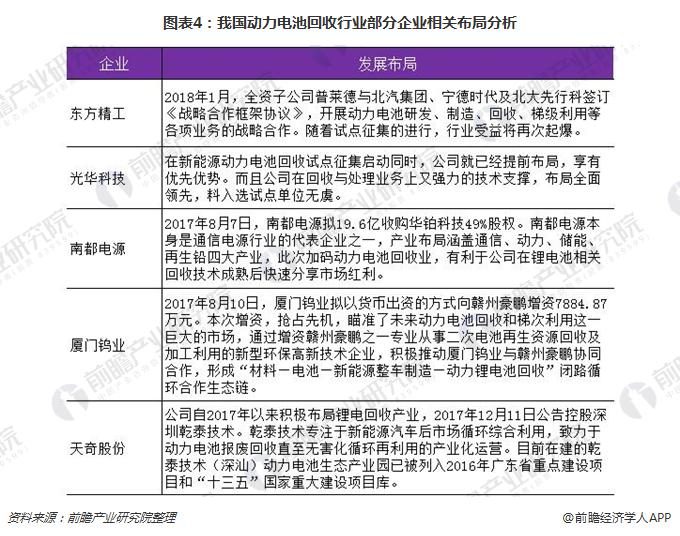
在政策加码和试点方案的共同推进下,目前,不少企业涉足动力电池回收:除深圳格林美、赣锋锂业等成立专业动力电池回收公司外,包括比亚迪、沃特玛、国轩高科、CATL、中航锂电、比克等在内的动力电池企业,已均在动力电池回收领域展开了积极的市场布局。
图表4:我国动力电池回收行业部分企业相关布局分析

2018年开始我国动力电池报废量将呈现翻倍式增长,预计2020年报废量将达到28万吨。在报废量迅速攀升的带动下,电池回收市场空间将非常广阔,2020年市场空间可达107亿元,2024年将提升至245亿。随着相关政策的陆续出台,动力电池回收体系将加速完善,龙头公司有望迎来机遇。




