自制充电宝最简电路方案设计(一)
随着便携式产品不断成长,移动电源的需求也持续增加,轻薄小巧、快速充电、转换效率高及高安全性等也成为消费者购买移动电源时的首要考虑,为了满足消费者的需求,许多公司都推出移动电源解决方案,在此我们以沛亨半导体所开发的AIC6511及AIC3420作为设计范例,提供给读者参考。
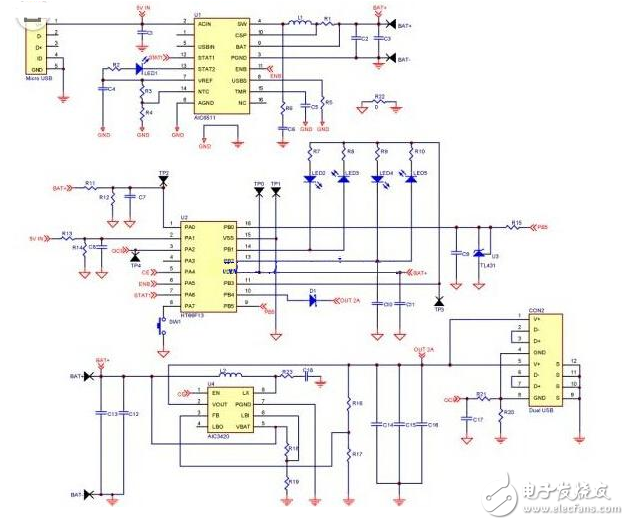
一个完整的移动电源电路包含了电池充电管理IC、升压转换器IC及MCU,每个部分都会影响移动电源的整体效能,所以选用适当的IC是非常重要的。图4所示为本文所要介绍的移动电源电路,主要由AIC6511锂离子电池充电转换器、AIC3420升压转换器及MCU所组成。底下将针对所提出的移动电源电路做详细的说明。

锂离子电池充电转换器
锂离子电池是目前应用最广泛的可重复充电式电池,可将单颗锂电池用于低功率产品,也可以将多颗锂电池串并联得到更高电压与容量,例如移动电源就是将多颗锂电池并联来获得高容量。锂电池具有能量密度高、自放电率低、无记忆效应、寿命长、重量轻等优点,非常适合做为便携式产品的电力来源。
锂电池充电IC分为线性式及切换式两种,线性式充电IC的成本低,IC接脚数较少,只需要少数的被动组件。然而线性式充电IC有较大的功率损耗,若设计不好常会导致IC温度过高,且一般移动电源大多使用散热较差的塑料外壳,使得线性式充电IC无法提供较大的充电电流,因此线性式充电IC通常比较适合低容量锂离子电池应用。若希望在短时间之内将电池充饱,则必须要提高充电电流,此时可以考虑应用切换式充电IC。切换式充电IC利用开关的高频切换来达到能量的传递,可提供较大的充电电流,且具有高转换效率不会有过热现象,适合高容量电池的充电应用。
充电过程中,当电池电压上升到4.2V时,要立即停止充电,以避免电池过充而产生危险,而当电池放电时,电池电压如果降至2.5V以下,要立即停止放电,以免电池过放而减少电池的使用寿命。除此之外,锂电池在应用上,还会加上短路保护电路,防止锂电池因短路而造成危险。
锂电池对充电要求很高,需要精密的充电电路以保证充电的安全,尤其要求终止充电电压精度在额定值的±0.5%之内。目前锂电池充电最常采用三段充电法,即预先充电模式(TrickleChargeMode)、定电流充电模式(ConstantCurrentChargeMode)、定电压充电模式(ConstantVoltageChargeMode)。充电IC在充电前会侦测电池的状态,若电池电压大于3V,将以定电流充电模式充电;若电池电压低于3V,则以预先充电模式(约10%的定电流充电模式充电电流)充电,到接近终止电压时,改为定电压模式充电,此时电池电压几乎不变,但充电电流会持续下降,当充电电流降到某一值时(约10%的定电流充电模式充电电流),充电电流会被关闭,完成充电。图5所示为采用三段充电法的锂电池充电特性曲线。

自制充电宝最简电路方案设计(二)
有一块废旧的笔记本电脑电池,打算废物利用,制作一个移动充电宝。将这个笔记本电池拆开后,用万用表测量,发现其中有两节电芯的电压为0V,估计此前笔记本电池用不了多长时间,原因就在这里,于是把电压为0V的那两节电芯扔掉。制作的原理图见下图。通过原理图左边USB插座,输入5V直流,可以给电芯组充电。充满后,就可以随身携带,通过3.7V升压到5V的升压模块输出5V直流,给手机等设备充电了。
材料:3.7V升压到5V的DC-DC直流升压模块1块,开关1只,USB插座母座1只,导线若干。
制作过程也比较简单,按原理图进行连线焊接,然后再用热熔胶对电芯组、升压模块、开关、USB母座进行固定,固定在原来的笔记本电池盒子里就可大功告成。

自制充电宝最简电路方案设计(三)
原理图

在网上买的电路板上面会写明+(正极)-(负极)接出两根线来。如图;

电池的选择;最好用锂电池,电压最好用3.7V的,电池于电池之间的电压要相等。
把它们的正负极并联起来就行,记住是并联。

自制充电宝最简电路方案设计(四)
一款手机充电器电源变换电路的分析
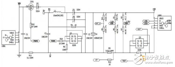
分析一个电源,往往从输入开始着手。220V交流输入,一端经过一个4007半波整流,另一端经过一个10欧的电阻后,由10uF电容滤波。这个10欧的电阻用来做保护的,如果后面出现故障等导致过流,那么这个电阻将被烧断,从而避免引起更大的故障。右边的4007、4700pF电容、82KΩ电阻,构成一个高压吸收电路,当开关管13003关断时,负责吸收线圈上的感应电压,从而防止高压加到开关管13003上而导致击穿。13003为开关管(完整的名应该是MJE13003),耐压400V,集电极最大电流1.5A,最大集电极功耗为14W,用来控制原边绕组与电源之间的通、断。当原边绕组不停的通断时,就会在开关变压器中形成变化的磁场,从而在次级绕组中产生感应电压。由于图中没有标明绕组的同名端,所以不能看出是正激式还是反激式。

不过,从这个电路的结构来看,可以推测出来,这个电源应该是反激式的。左端的510KΩ为启动电阻,给开关管提供启动用的基极电流。13003下方的10Ω电阻为电流取样电阻,电流经取样后变成电压(其值为10*I),这电压经二极管4148后,加至三极管C945的基极上。当取样电压大约大于1.4V,即开关管电流大于0.14A时,三极管C945导通,从而将开关管13003的基极电压拉低(钳位),从而集电极电流减小,这样就限制了开关的电流,防止电流过大而烧毁(其实这是一个恒流结构,将开关管的最大电流限制在140mA左右)。
变压器左下方的绕组(取样绕组)的感应电压经整流二极管4148整流,22uF电容滤波后形成取样电压。为了分析方便,我们取三极管C945发射极一端为地。那么这取样电压就是负的(-4V左右),并且输出电压越高时,采样电压越负。取样电压经过6.2V稳压二极管后,加至开关管13003的基极。前面说了,当输出电压越高时,那么取样电压就越负,当负到一定程度后,6.2V稳压二极管被击穿,从而将开关13003的基极电位拉低,这将导致开关管断开或者推迟开关的导通,从而控制了能量输入到变压器中,也就控制了输出电压的升高,实现了稳压输出的功能。
而下方的1KΩ电阻跟串联的2700pF电容,则是正反馈支路,从取样绕组中取出感应电压,加到开关管的基极上,以维持振荡。右边的次级绕组就没有太多好说的了,经二极管RF93整流,220uF电容滤波后输出6V的电压。没找到二极管RF93的资料,估计是一个快速恢复管,例如肖特基二极管等,因为开关电源的工作频率较高,所以需要工作频率的二极管。这里可以用常见的1N5816、1N5817等肖特基二极管代替。
自制充电宝最简电路方案设计(五)
当USB_IN有电源接入时,PA6由低变高,使用外部中断唤醒MCU进入充电工作。
输入/输出电压侦测
充电模式可通过此侦测电路,对外部电压进行侦测,当外部电压高于5.5V时,由硬件强制关闭PWM输出,并产生中断进行处理。除此之外,由于输入电压来源有可能是一般计算机上的USB端口或是墙上变压器的5V输出埠,两种来源的最大电流供应能力不同,在充电时可通过侦测输入电压降低来得知输入来源电流供应能力的极限,进而将充电电流固定,不再加大。

当移动电源向外部负载进行放电时,侦测电路对放电电压进行监测,如上图,OVP在mcu内部连接到ADC中,可通过采样电压值,来控制PWM进行电压调节。当输出端由重载(例如输出5V/1.5A)时,如果负载忽然拔除时,此时输出电压一定会忽然上升,此上升速度要通过软件调节PWM使其下降会比较慢,故此时可通过OVP机制由硬件强制关闭PWM输出,并产生中断进行处理。
由于一般手机会侦测移动电源的输出电压高于5V才会启动手机充电模式,故输出电压可设定在5.15V,可防止由于手机充电线线损过大导致启动充电模式失败的状况发生。




