变频器的开关电源电路完全可以简化为下图电路模型,电路中的关键要素都包含在内了。而任何复杂的开关电源,只要读图方法正确也是没问题的。其实在检修中,要具备对复杂电路的“化简”的能力,要在看似杂乱无章的电路伸展中,拈出这几条主要的脉络。要向解牛的庖丁学习,训练自己的眼前不存在什么整体的开关电源电路,只有各部分脉络和脉络的走向——振荡回路、稳压回路、保护回路和负载回路等。

次级负载供电电压都为0V。变频器上电后无反应,操作显示面板无指示,测量控制端子的24V和10V电压为0V。检查主电路充电电阻或预充电回路完好,可判断为开关电源故障。检修步骤如下:
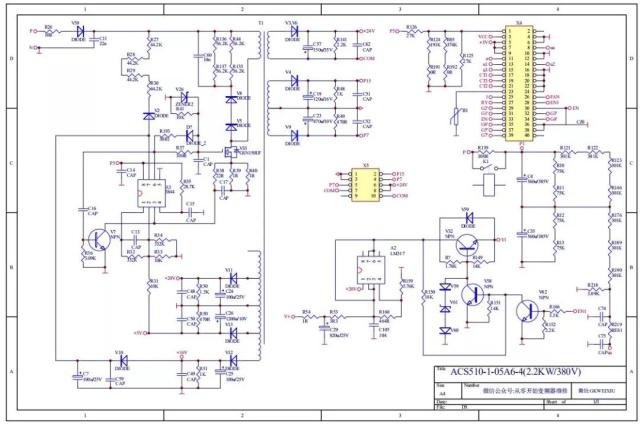
1、先用电阻测量法测量开关管V35有无击穿短路现象,电流取样电阻R38、R39、R40有无开路。电路易损坏元件为开关管,当其损坏后,R38、R39、R40因受冲击而阻值变大或断路。V35的G极串联电阻、振荡芯片UC3844往往受强电冲击而损坏,须同时更换;检查负载回路有无短路现象,排除。
2、更换损坏件,或未检测中有短路元件,可进行上电检查,进一步判断故障是出在振荡回路还是稳压回路。
检查方法:
先检查启动电阻R27、R28、R29、R30有无断路。正常后,用18V直流电源直接送入UC3844的7、5脚,为振荡电路单独上电。测量8脚应有5V电压输出;6脚应有1V左右的电压输出。说明振荡回路基本正常,故障在稳压回路;
若测量8脚有5V电压输出,但6脚电压为0V,查8、4脚外接R、C定时元件,6脚外围电路;
若测量8脚、6脚电压都为0V,UC3844振荡芯片坏掉,更换。




