12V电源和12V充电器都属于电源,但是区别还是挺大的!前者是普通12V电源,后者是12V电瓶或电池专用电源。
12V电源相当于稳压电源,在一定功率范围之内输出电压恒定,而12V充电器专门为12V电瓶或12V锂电池充电而设计的,输出电压12.6V~13.8V左右,充电过程一般是先恒流后恒压,以及涓流充电等。
12V电源
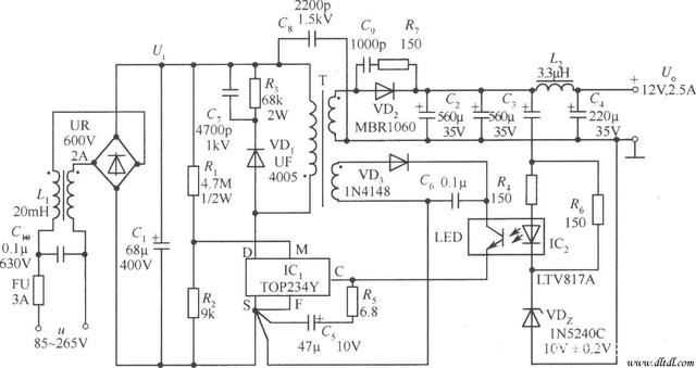
常用12V电源一般都是稳压电源,比如下图12V/1A电源,表示输出电压恒定12V,最大输出电流1A。电源的设计方式有线性电源和开关电源,线性电源原理设计简单、纹波小,但是笨重、体积大、转换效率低;开关电源体积小、重量轻、转换效率高,但是高频干扰大、纹波大。
如下图为12V/2.5A开关电源电路图:

12V充电器
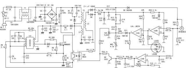
12V充电器的输出电压并不是12V,若是12V锂电池的充电器,其输出电压为12.6V,通常12V锂电池指的是标称电压为11.1V,为3块3.7V锂电池串联组成,单块充满4.2V。若为12V铅酸蓄电池充电器,其输出电压13.8V左右。充电器比一般电源多一些控制电路,比如恒流控制、涡流控制等,充电器充电过程是分段进行的,前期恒流充电,防止充电电流过大而使电池发热而爆炸等,因此充电初期其输出电压是降低的,充电达到一定的电压之后再恒压充电,最后进行涡流充电,确保电池真正饱和,如下图为12V充电器电路,比一般开关电源要复杂得多。





