锂离子电池真假鉴定器的详细介绍

2018-06-09      0 次浏览

  锂离子电池内部带有保护电路,当锂电池正、负极短路时,输出电压立即降到1V以下,撤去短路后电压不能自行恢复,须充电数秒钟才能恢复正常。镍氢、镍镉电池无此特性,瞬间短路一消失,电压便立即恢复。本电路就是利用锂电池的这一特性而设计的,可以鉴别锂电池之真假。

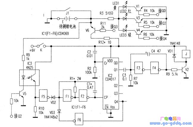
  电路见下图。E是待鉴别之锂电池。

000.jpg

  IC1(F1~F6)是六反相器CD4069,其中F1、F2组成周期为3s的方波振荡器。

  IC2是十进制计数分频器CD4017。振荡器产生的方波由IC2的CP端输入,合上电源开关K后,C2、R2微分电路首先对IC2清零,使QO端输出高电平,这时V1导通,LED1(黄)点亮,表示被鉴别电池有电流输出。在F1、F2振荡器的输出脉冲作用下,数秒后IC2变为Q1输出高电平,此高电平触发由F3、F4组成的单稳态触发器工作,F4输出一个正脉冲,V2短暂导通使继电器J短暂吸合,其常开触点使E瞬间短路。数秒后,IC2变为Q2输出高电平,给V3以正向偏置。接着便可能出现两种情况:

  如果E是假锂电池,则瞬间短路过后,电压恢复,V3导通,LED2(红)点亮指示E是假锂电池。同时,Q2的高电平使V5导通,光电耦合器IC3工作,使F5输入端为高电平,输出低电平,VD2将F1输入端钳位于低电平,方波振荡器停振,Q2保持高电平,LED2(红)常亮。

  如果E是真锂电池,则短路过后电压不能自行恢复。V3不能导通,LED2红)不亮,V5和IC3也不导通,振荡器继续工作。再过数秒钟,Q3输出高电平,V6导通给E充电,很快使E恢复正常电压。随后,Q4输出高电平,V4导通,LED3(绿)点亮,指示E是真锂电池。同时,Q4的高电平经F6反相为低电平,VD3将F1输入端钳位于低电平,方波振荡器停振,Q4保持高电平,LED3(绿)常亮。

  综上所述,接上被鉴别电池,合上开关K,若先是黄灯亮,过一会绿灯亮,可判定E为真锂电池;若先是黄灯亮,接着红灯亮,则E为假锂电池;若一开始黄灯不亮,则表示E无电压;若开始黄灯亮,稍后红、绿灯皆不亮,则表明电池巳陈旧,经短暂短路后便充不上电。

  如果鉴别结果不合上述逻辑,可适当将C1容量加大。R12用以调节E充电电流,电流不能过小。


上一篇:如何延长电动车电池的使用寿命?
下一篇:关于锂离子电池线性充电解决方案介绍

相关文章


钜大锂电,23年专注锂电池定制

推荐品类

为您推荐

菜单